• ᠠᠩᠬᠠᠨ  ᠤ ᠨᠢᠭᠤᠷ
  • ᠬᠤᠷᠢᠶᠠᠨ ᠤ ᠲᠤᠶᠢᠮᠤ ᠪᠠᠶᠢᠳᠠᠯ
    • ᠬᠤᠷᠢᠶᠠᠨ ᠤ ᠳᠥᠭᠥᠮ ᠲᠠᠨᠢᠯᠴᠠᠭᠤᠯᠭ᠎ᠠ
    • ᠤᠳᠤᠷᠢᠳᠤᠯᠭ᠎ᠠ  ᠶᠢᠨ ᠪᠦᠯᠬᠦᠮ
    • ᠬᠣᠷᠢᠶᠠᠨ ᠳᠠᠷᠤᠭ᠎ᠠ ᠶᠢᠨ ᠢᠯᠡᠳᠭᠡᠯ
    • ᠬᠤᠷᠢᠶᠠᠨ ᠤ ᠰᠤᠶᠤᠯ
    • ᠢᠷᠠᠭᠤ ᠠᠯᠳᠠᠷ ᠤᠨ ᠲᠠᠪᠴᠠᠩ
    • ᠲᠡᠤᠬᠡ ᠶᠢᠨ ᠣᠯᠪᠠᠭ᠎ᠠ
    • ᠬᠤᠭᠤᠴᠠᠭ᠎ᠠ ᠪᠦᠷᠢ ᠶᠢᠨ ᠬᠤᠷᠢᠶᠠᠨ ᠳᠠᠷᠤᠭ᠎ᠠ
    • ᠲᠡᠤᠬᠡᠨ ᠡᠷᠭᠢᠴᠠᠭᠦᠯᠦᠯ
  • ᠰᠤᠨᠢᠨ ᠮᠡᠳᠡᠭᠡᠨ ᠦ ᠬᠠᠨᠳᠤᠰᠢ
    • ᠰᠤᠨᠢᠨ ᠮᠡᠳᠡᠭᠡ
    • ᠠᠯᠪᠠᠨ ᠮᠡᠳᠡᠭᠳᠡᠯ
    • ᠠᠵᠢᠯ ᠤᠨ ᠰᠤᠷᠠᠭ
    • ᠠᠵᠢᠯᠲᠡᠨ ᠡᠯᠰᠡᠬᠦ ᠮᠡᠳᠡᠭᠳᠡᠯ
  • ᠡᠪᠡᠳᠴᠢᠲᠡᠨ ᠦ ᠦᠢᠯᠡᠴᠢᠯᠡᠭᠡ
    • ᠤᠷᠢᠳᠴᠢᠯᠠᠨ ᠳ᠋ᠤᠭᠠᠷᠯᠠᠬᠤ
    • ᠳᠠᠪᠬᠤᠷᠯᠠᠭ᠎ᠠ ᠶᠢᠨ ᠬᠡᠯᠬᠢᠶᠠᠰᠦ
    • ᠡᠮᠨᠡᠭᠦᠯᠬᠦ ᠵᠦᠭᠯᠡᠭᠦᠷ
    • ᠡᠮᠨᠡᠯᠭᠡ ᠶᠢᠨ ᠳᠠᠭᠠᠳᠬᠠᠯ ᠤᠨ ᠵᠦᠭᠯᠡᠭᠦᠷ
    • ᠰᠠᠯᠠᠭ᠎ᠠ ᠲᠠᠰᠤᠭ ᠤᠨ ᠲᠠᠨᠢᠯᠴᠠᠭᠤᠯᠭ᠎ᠠ
  • ᠡᠷᠡᠭᠦᠯ ᠡᠩᠬᠡ ᠶᠢᠨ ᠵᠥᠪᠯᠡᠮᠵᠢ
    • ᠡᠷᠡᠭᠦᠯ ᠡᠩᠬᠡ ᠶᠢᠨ ᠵᠥᠪᠯᠡᠮᠵᠢ
  • ᠨᠠᠮ ᠤᠨ ᠪᠠᠶᠢᠭᠣᠯᠣᠯᠲᠠ ᠰᠠᠬᠢᠯᠭ᠎ᠠ ᠪᠠᠲᠦ
    • ᠠᠵᠢᠯ ᠤᠨ ᠪᠠᠶᠢᠳᠠᠯ
    • ᠦᠵᠡᠯ ᠣᠬᠠᠮᠰᠠᠷ ᠤᠨ ᠲᠣᠰᠬᠠᠢ ᠪᠣᠯᠣᠩ
    • ᠨᠠᠮ ᠤᠨ ᠠᠷᠪᠠ ᠶᠢᠰᠦᠳᠦᠭᠡᠷ ᠶᠡᠬᠡ ᠬᠤᠷᠠᠯ ᠤᠨ ᠲᠤᠰᠬᠠᠢ ᠪᠤᠯᠤᠩ
    • ᠨᠠᠮ ᠤᠨ ᠬᠤᠷᠢᠳᠤᠭᠠᠷ ᠶᠡᠬᠡ ᠬᠤᠷᠠᠯ ᠤᠨ ᠲᠤᠰᠬᠠᠢ ᠪᠤᠯᠤᠩ
    • ᠨᠠᠮ ᠤᠨ ᠳᠦᠷᠢᠮ ᠬᠠᠤᠯᠢ ᠲᠤᠭᠲᠠᠭᠠᠯ
    • ᠰᠠᠬᠢᠯᠭ᠎ᠠ ᠪᠠᠲᠤ ᠬᠢᠨᠠᠨ ᠪᠠᠶᠢᠴᠠᠭᠠᠬᠤ
    • ᠬᠥᠳᠡᠯᠭᠡᠭᠡᠨ ᠦ ᠰᠡᠭᠦᠳᠡᠷ
    • ᠠᠯᠪᠠᠨ ᠶᠠᠪᠤᠳᠠᠯ ᠢ ᠢᠯᠡ ᠪᠣᠯᠭᠠᠬᠤ
  • ᠡᠮᠴᠢ ᠶᠢᠨ ᠮᠤᠷᠠᠯ ᠰᠤᠷᠲᠠᠯ
    • ᠬᠡᠮᠡᠷᠯᠢᠭ ᠲᠣᠭ ᠬᠦᠬᠢᠬᠦᠯᠦᠯ ᠦᠨ ᠵᠠᠬᠢᠳᠠᠯ
  • ᠳᠠᠭᠠᠭᠠᠴᠢᠯᠠᠯᠲᠠ ᠵᠠᠷᠯᠠᠵᠤ ᠬᠤᠳᠠᠯᠳᠣᠨ ᠠᠪᠬᠣ
    • ᠳᠠᠭᠠᠭᠠᠴᠢᠯᠠᠯᠲᠠ ᠵᠠᠷᠯᠠᠵᠤ ᠬᠤᠳᠠᠯᠳᠣᠨ ᠠᠪᠬᠣ
  • ᠪᠣᠯᠪᠠᠰᠤᠷᠠᠯ᠎  ᠦᠨ ᠲᠤᠰᠬᠠᠢ ᠪᠤᠯᠤᠩ
    • ᠪᠣᠯᠪᠠᠰᠤᠷᠠᠯ᠎  ᠦᠨ ᠲᠤᠰᠬᠠᠢ ᠪᠤᠯᠤᠩ
  • ᠪᠢᠳᠡᠨ ᠲᠠᠢ ᠬᠠᠷᠢᠯᠴᠠᠭᠠᠷᠠᠢ
    • ᠵᠡᠭᠦᠨ ᠬᠤᠪᠢᠶᠠᠷᠢ ᠡᠮᠨᠡᠯᠭᠡ 
    • ᠪᠠᠷᠠᠭᠤᠨ ᠬᠤᠪᠢᠶᠠᠷᠢ ᠡᠮᠨᠡᠯᠭᠡ 
    • ᠬᠡᠤᠬᠡᠳ ᠤᠨ ᠰᠠᠯᠠᠭᠠᠨ ᠤ ᠡᠮᠴᠢᠯᠡᠭᠡᠨ ᠦ ᠲᠥᠪ
    • ᠡᠷᠡᠭᠦᠯ ᠮᠡᠨᠳᠦ ᠶᠢᠨ ᠬᠠᠮᠢᠶᠠᠷᠤᠯᠲᠠ ᠤᠨ ᠲᠥᠪ

ᠡᠪᠡᠳᠴᠢᠲᠡᠨ ᠦ ᠦᠢᠯᠡᠴᠢᠯᠡᠭᠡ

  • ᠤᠷᠢᠳᠴᠢᠯᠠᠨ ᠳ᠋ᠤᠭᠠᠷᠯᠠᠬᠤ
  • ᠳᠠᠪᠬᠤᠷᠯᠠᠭ᠎ᠠ ᠶᠢᠨ ᠬᠡᠯᠬᠢᠶᠠᠰᠦ
  • ᠡᠮᠨᠡᠭᠦᠯᠬᠦ ᠵᠦᠭᠯᠡᠭᠦᠷ
  • ᠡᠮᠨᠡᠯᠭᠡ ᠶᠢᠨ ᠳᠠᠭᠠᠳᠬᠠᠯ ᠤᠨ ᠵᠦᠭᠯᠡᠭᠦᠷ
  • ᠰᠠᠯᠠᠭ᠎ᠠ ᠲᠠᠰᠤᠭ ᠤᠨ ᠲᠠᠨᠢᠯᠴᠠᠭᠤᠯᠭ᠎ᠠ
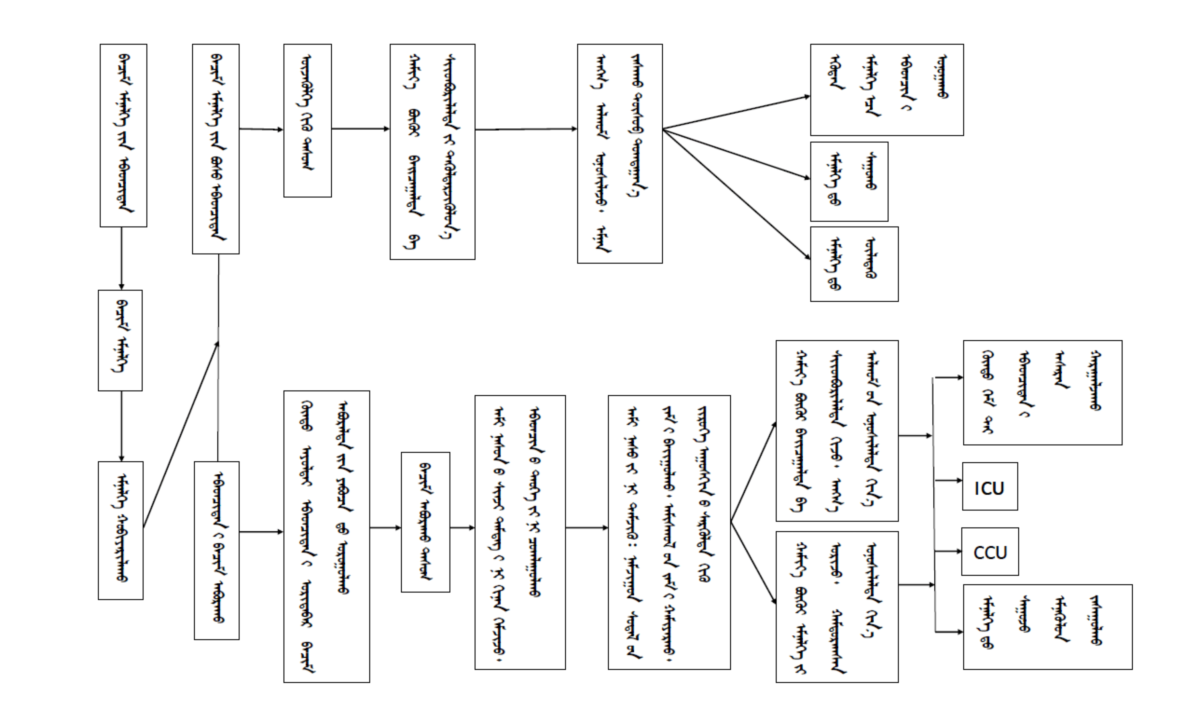
ᠡᠮᠨᠡᠭᠦᠯᠬᠦ ᠵᠦᠭᠯᠡᠭᠦᠷ
ᠣᠳᠣᠬᠢ ᠪᠠᠢᠷᠢ : ᠠᠩᠬᠠᠨ  ᠤ ᠨᠢᠭᠤᠷ > ᠡᠪᠡᠳᠴᠢᠲᠡᠨ ᠦ ᠦᠢᠯᠡᠴᠢᠯᠡᠭᠡ > ᠡᠮᠨᠡᠭᠦᠯᠬᠦ ᠵᠦᠭᠯᠡᠭᠦᠷ



友情链接:     通辽市卫健委 | 通辽市政府 | 内蒙古自治区卫健委 | 中华人民共和国国家卫生健康委员会 |

ᠯᠠᠪᠯᠠᠬᠤ ᠤᠳᠠᠰᠤ᠄ (᠎0475)᠎5512345
ᠡᠭᠦᠳᠡᠨ ᠡᠮᠨᠡᠯᠭᠡ ᠶᠢᠨ ᠡᠮᠴᠢᠯᠡᠬᠦ ᠴᠠᠭ᠄
08 : 00—11 : 30
14 : 30 —17 : 30
ᠶᠡᠷᠦᠩᠬᠡᠢ ᠬᠣᠷᠢᠶ᠎ᠠ᠄
ᠬᠣᠷᠴᠢᠨ ᠵᠡᠭᠡᠯᠢ ᠶᠢᠨ 668
ᠪᠠᠷᠠᠭᠤᠨ ᠬᠤᠪᠢᠶᠠᠷᠢ ᠡᠮᠨᠡᠯᠭᠡ ᠄
ᠬᠣᠣᠯᠢᠨᠭᠣᠣᠯ ᠵᠡᠭᠡᠯᠢ ᠪᠤᠯᠤᠨ ᠯᠢᠤ ᠶᠢᠨ ᠵᠠᠮ ᠤᠨ ᠠᠭᠤᠯᠵᠠᠭᠤᠷ
ᠬᠡᠤᠬᠡᠳ ᠤᠨ ᠰᠠᠯᠠᠭᠠᠨ ᠤ ᠡᠮᠴᠢᠯᠡᠭᠡᠨ ᠦ ᠲᠥᠪ᠄
ᠯᠢᠶᠤᠤ ᠾᠧ ᠵᠡᠭᠡᠯᠢ ᠪᠤᠯᠤᠨ ᠬᠣᠣᠯᠢᠨᠭᠣᠣᠯ ᠵᠠᠮ ᠤᠨ ᠠᠭᠤᠯᠵᠠᠭᠤᠷ ᠠᠴᠠ
ᠪᠠᠷᠠᠭᠤᠨᠰᠢ 100 ᠮᠧᠲᠷ
ᠡᠷᠡᠭᠦᠯ ᠮᠡᠨᠳᠦ ᠶᠢᠨ ᠬᠠᠮᠢᠶᠠᠷᠤᠯᠲᠠ ᠤᠨ ᠲᠥᠪ᠄
ᠱᠧ ᠯᠢ ᠬᠡᠦ ᠵᠡᠭᠡᠯᠢ ᠪᠤᠯᠤᠨᠯᠢᠤ ᠶᠢᠨ ᠵᠠᠮ ᠤᠨ ᠠᠭᠤᠯᠵᠠᠭᠤᠷᠠᠴᠠ
ᠪᠠᠷᠠᠭᠤᠨᠰᠢ 100 ᠮᠧᠲᠷ

官方微博

官方微信

事业单位标识

Copyright © 通辽市人民医院 版权所有 蒙公网安备 15050202000101号 蒙ICP备09000026号